主 题:创新教学:运用ADDIE、SAMR和TPACK模型提升外语教学效果
时 间:2024年11月8日上午09:00-12:00
2024年11月8日下午14:30-17:30
地 点:5号教学楼5329
主讲人:郑新民 教授
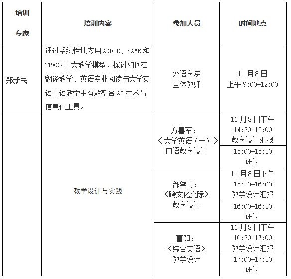
内容摘要: 本工作坊旨在通过系统性地应用ADDIE、SAMR和TPACK三大教学模型,探讨如何在翻译教学、英语专业阅读与大学英语口语教学中有效整合AI技术与信息化工具。工作坊将涵盖模型的理论基础、应用方法以及实践案例分析,重点介绍如何提升翻译的精准性、增强英语专业学生的阅读理解能力,以及提高大学生在口语表达中的流利度与自信。通过此次工作坊,参会者将获得关于如何优化教学设计和实施的有效策略,开展教学创新,以支持不同层次学生的学习需求。
专家简介:
郑新民,应用语言学博士(PhD,香港大学),上海外国语大学教授、博士生导师、博士后合作导师。在SSCI和CSSCI学术期刊发表论文70余篇,担任TESOL Quarterly, Language Teaching Research, Teacher and Teacher Education, Frontiers in Psychology和BMC Psychology等国际SSCI学术期刊的匿名评审。著有多部学术专著,英文专著 “Changing Pedagogy: Analyzing ELT Teachers in China” 被包括哈佛大学、剑桥大学、牛津大学等在内的4000多所海内外高校图书馆所收藏,并于2018年1月被Bloomsbury出版社收入Bloomsbury Education & Childhood Studies在线平台。郑教授每年都为本科毕业生撰写出国留学推荐信,所推荐的学生被剑桥大学、伦敦政治经济学院、加利福尼亚大学伯克利分校、斯坦福大学以及香港大学等录取攻读硕士和博士学位。应邀在全国范围内广泛进行学术讲座,涵盖语言学,语言教育、英语语音、教师认知与信息技术,以及逻辑与思辨等话题,内容丰富,风格幽默,深受广大师生的喜爱和好评。
工作坊日程安排

欢迎广大师生参与。
91麻豆
2024年11月5日